未用热应该缴费吗?西安供暖空置费争议“出圈”,背后民生诉求求解

发布时间:2025-11-16 09:00:12 广西壮族自治区贵港飞跃咨询有限公司

来源:大风新闻

供暖空置费,官方称之为基本热费。

《西安市集中供热条例》第四十五条规定,停止用热的用户,应当向供热企业交纳基本热费。《关于进一步明确城区集中供热价格有关问题的通知》进一步明确“空置房按总热费的30%收取基本热费”,将条例转化为具体收费标准。

每一年供暖季前夕,空置费该不该收、30%的收费标准贵不贵,都会成为西安市民热议的话题。但在今年,这一话题却因两件事“火出了圈”,迎来了空前的讨论热潮:一名律师被强制收取空置费后,以“滥用市场支配地位”为由将供热公司告上法庭,另一位市民则因吐槽暖气长期不热,申请停止用热后仍需缴纳空置费而在网络走红。

供暖空置费不是新问题,却在今年呈现出前所未有的舆论热度,这背后不仅是政策执行的争议,更是民众对供暖服务质量、安全感与公平感的集中表达。

对簿公堂——

未住空房被强制收取基本热费

西安律师状告供热公司

今年6月,西安律师王停勇将西安热电供热有限公司告上了法庭。

王停勇告诉华商报大风新闻记者,他购买的一套商品房于2022年10月交付,由西安热电供热有限公司负责供暖服务。房子交付后,王停勇一直未在小区办理入住。2024年11月,他前往西安热电供热有限公司缴纳2024年度的暖气费用,却被告知须先缴纳2023年的基本热费和违约金,否则不予办理。之后王停勇经多方投诉以及和供热公司沟通,问题均未得到解决。

为了能在2024年供暖季用上暖气,王停勇无奈只能先缴纳2023年的基本热费和违约金约930元。王停勇认为,虽然他已经收房,但是未在物业办理入住,也未享受供热公司的服务。“我作为业主,没有向供热公司或者物业申请开通暖气,也没有与供热公司在集中供热前签订供用热合同,暖气费是购买热力商品的费用,我们双方没有形成买卖关系,因此供热公司要求强制缴费不合法且不合理。”

王停勇以供热公司“滥用市场支配地位”为由,将西安热电供热有限公司诉至西安市中级人民法院。华商报大风新闻记者了解到,目前该案已开庭审理,正在等待判决结果。

引发共鸣——

市民吐槽供暖糟心事成“网红”

两月吸粉超5万,获赞近150万

另一件“火出圈”的事情,是博主“市民小王”通过短视频平台记录自家暖气不热又遇退费难的“糟心”经历。短短两个多月的时间里,他就收获了5.3万粉丝以及150万的点赞。

在视频中,“市民小王”讲述,他每年缴纳近2000元的供暖费用,家中暖气却长期不热。2024年供暖季结束后,他向供热公司申请了退费,却被告知他此前缴纳热费的30%作为基本热费不予退还,剩余70%的费用根据不热的天数和不热的档位退还,经核算最终只能给退还175元。

“市民小王”认为,为质量严重不合格的供热服务付费并不合理。即使缴纳了全额的热费,他家中的地板依旧冰凉,回家得穿羽绒服,而且供热公司的投诉电话长期不畅,测温员往往在白天气温最高时上门测温,确认地暖不热后,供热公司多次承诺解决,却又屡次食言。无奈,他只得选择在2025年的供暖季使用壁挂炉自行取暖。

但当他申请停止用热时,却被供热公司告知,需要缴纳标准热费的30%作为空置费,这件事引发众多市民的共鸣,也道出了许多人的无奈。

“供暖不是慈善,而是公共服务,温度也不是商品,而应是基础的民生保障。”“市民小王”在视频中感言,供热公司理应提供足够的合格热源,用户也应能自主选择适合热源。当下供热服务不达标后的退费标准低,供热企业违约成本也低,他们缺乏改进服务的动力。除了热源不合格、空置费不合理,供热缴费面积和实际用热面积相差过大,相关文件要求优先采用计量收费的形式但鲜少有热力公司这样做,都是市民们期待解决的问题。

“希望通过合理合规合法的建言,推动供热这件事情往好的地方去发展,真正能让家里暖和起来,让供热服务更有保障,让缴费退费更合理,让用热选择更便民。”“市民小王”在视频中如是说道。

此前回应——

西安市暂不具备出台取消收取

居民供暖空置房“基本热费”条件

基本热费因何收取,供热公司往往有两个方面的解释。

一是因暖气热能会通过墙壁、楼板向温度较低的空置房传递,供热企业需额外增加能耗维持温度,基本热费就是用来补偿相应的能耗损失。二是因为供热管道及其他供热设施维护具有固定成本,需要基本热费来进行分摊,避免因用户停供造成系统效率下降。

2022年8月,西安市人民政府办公厅曾针对关于取消空置房“基本热费”的政协提案进行复函。其中称,基本热费主要反映的是共用设施设备、公共管网运行维护的固定成本,近几年,西安市推进燃煤锅炉煤改气工作,目前西安市供热除利用电厂余热以外,集中供热全部采用燃气锅炉,供热成本大幅增加,根据近几年集中供热企业的成本监审结果看,目前集中供热企业的实际供热成本高于供热价格。

该复函中明确指出,受政策影响,西安市暂不具备出台取消收取居民供暖空置房“基本热费”的条件。

数据对比——

西安热费价格居北方大城市前三

多地居民停热无需缴纳基本热费

基本热费该不该收?其他城市如何收?对此,华商报大风新闻记者查询了北京、天津、哈尔滨、长春、沈阳、大连、呼和浩特、济南、青岛、石家庄、太原、郑州、银川、兰州、西宁、乌鲁木齐、西安等17座北方一线或新一线城市的冬季供热收费标准,以及停止用热的用户是否缴纳基本热费。

地处秦岭北麓,西安往往被称作北方最南端的大城市,但数据显示,相比其他更靠北的大城市,西安供热费用位居前列,基本热费的收取比例也同样处于高位。

在17个城市中,目前仅有哈尔滨、济南、青岛、郑州、西宁5座城市推行根据使用面积缴纳供热费用,其余12座城市均按照建筑面积收取热费,其中天津以6.25元/月·平米的收费标准高居榜首,北京次之,西安位列第三,太原、呼和浩特、乌鲁木齐每月每平米热费低于4元。

在空置费方面,沈阳、大连、济南、石家庄、郑州等地停止用热的用户已无需缴纳基本热费,天津、长春需缴纳标准热费的20%作为基本热费,兰州计量用户按标准热费的30%缴纳基本热费,非计量用户按总面积热费的10%缴纳。其余城市中,多为按照标准热费的30%收取基本热费,乌鲁木齐和西宁收取50%。

建言献策——

律师建议希望取消基本热费规定

回应:暂无修改《条例》计划

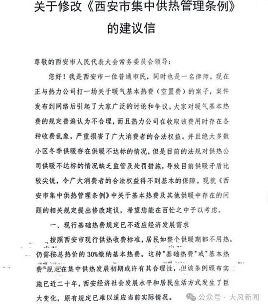
法院判决悬而未决,关于基本热费收取的讨论却日渐激烈。尽管供热条例修改的可能性渺茫,王停勇仍向西安市人大常委会提交了关于修改《西安市集中供热管理条例》的建议信。

王停勇结合广大市民网友的观点提出了建议,他认为,目前关于基本热费的规定,本质上是对不使用集中供暖的居民收取的“热源占用费”,这在市场经济环境下不尽合理,违背公平原则,未使用服务却要付费,有失公平,限制选择自由,变相增加了放弃集中供热的成本,不符合节能减排政策,也不利于鼓励居民选择更适合的节能供暖方式。因此他建议,取消基本热费规定,居民申请报停集中供热后,不再收取基本热费。

王停勇建议,应明确供热企业义务,对报停用户采取适当的隔断措施,确保公平;建立弹性供热机制,允许居民根据实际需要选择供热期间以及收费方式;推广分户计量收费,逐步过渡到完全按用热量收费,根据天气、气候进行弹性供暖。选择按面积计算收费方式的,应当按照套内面积计算。此外,加大对供暖不达标情况的监管力度与处罚力度,明确监管部门和监管责任。

王停勇告诉记者,11月13日,西安市人大常委会向其反馈称,暂时没有修改《西安市集中供热条例》的立法计划。

大风时评——

收费与服务体验之间的巨大落差

是所有矛盾的真正根源

西安今年的供暖空置费风波迅速“出圈”,原因并不复杂:当供暖质量无法令人满意时,任何形式的强制收费都会引发争议。

人们争议的核心,在于对“热”这一特殊商品属性的理解分歧。支持收取基本热费的一方强调,集中供热系统是一个整体工程,哪怕少数住户停供,管网循环、热源备用等固定成本依然存在,基本热费正是对这些不可避免成本的分摊。而反对者则从市场经济角度出发,认为用户未享受服务却被迫付费,有违最基本的契约精神。“用多少付多少”才符合公平交易,居民应有自由选择是否使用集中供暖的权利。

这种冲突并非西安独有,也不是首次出现。但随着河北、辽宁、山东等多地明确取消空置房基本热费的收取,各地的鲜活案例让改变的可能性进入越来越多的公众视野。

但从更深层次来看,这场争论之所以如此激烈,并非因为空置费本身有多离谱,而是因为市民对供暖服务质量长期不满——收费与服务体验之间的巨大落差,是所有矛盾的真正根源。

因此,与其纠结是否收取空置费,不如回到更关键的问题:西安的供热体系是否已经物有所值?是否建立了公开透明的价格形成机制?是否有完善的供暖质量评价体系与处罚机制?如果一个城市连供暖能否达到18度的国家标准都无法保证,那么再精巧的收费逻辑都缺乏说服力。如果供暖稳定、达标、透明,相信其他矛盾都可以找到解决办法,毕竟市政集中供暖的便捷性和稳定性,一旦做到位,仍然是民众普遍愿意选择的生活方式。

让家里真正暖起来,比任何技术性收费争议都更为迫切、更为重要。

华商报大风新闻记者 白仲夏